格林美集团 2023届校园招聘
格林美集团 2023届校园招聘
一、格林美简介
格林美股份有限公司(下称“格林美”或“GEM”)是基于绿色生态制造(G—Green E—Eco M—Manufacture)的理想,由创始人许开华教授于2001年12月28日在深圳注册成立,2010年1月登陆深圳证券交易所,股票代码002340,2022年7月登陆瑞士证券交易所,为首批登陆瑞士资本市场的中国企业。截至2022年6月,公司总股本47.84亿股,净资产149亿元,半年度营收139余亿,在册员工9000余人。格林美是中国开采城市矿山资源第一股,2021年格林美荣登“福布斯2021中国最具创新企业榜TOP50”新能源汽车及零部件领域前5名,位列“2021胡润中国民营企业可持续发展百强榜”第8名,居“中国企业专利500强”第159位,荣登“中国上市公司市值500强”等,是世界硬质合金材料产业链与新能源材料产业链的头部企业,是世界领先的新能源材料与城市矿山开采企业。
20 年绿色奋斗,20 年循环灿烂,20 年朋友天下。
格林美是“资源有限、循环无限”产业理念的提出者与中国城市矿山开采的先行者。20年来,公司通过开采城市矿山与发展新能源材料,建立资源循环模式和清洁能源材料模式来践行推进碳达峰、碳中和目标。公司从攻克废旧电池回收技术开始,再到攻克电子废弃物绿色处理、报废汽车整体资源化回收技术以及动力电池材料的三元“核”技术等世界技术难题,突破性解决了中国在废旧电池、电子废弃物与报废汽车等典型废弃资源绿色处理与循环利用的关键技术难点。公司在湖北、湖南、广东、江西、河南、天津、江苏、浙江、山西、内蒙古、福建等十一省和直辖市建成 16 个循环经济与新能源材料园区,绿色循环发展的足迹覆盖中国、纵横 3000 公里,与中国近 5 亿人建立了循环经济合作关系。公司在南非、韩国、印尼、欧洲布局,绿色技术辐射世界。
格林美累计回收处理中国 10%的废旧电池(铅酸电池除外)、4%的报废汽车与 10%的电子废弃物,循环再造钴、镍、铜、钨、金、银、钯、铑、锗、稀土等 30 余种稀缺资源以及
超细粉体材料、新能源汽车用动力电池原料和电池材料等多种高技术产品,主导产品超细钴粉占据世界硬质合金市场的 50%以上;三元动力电池用三元前驱体材料位居世界市场第二,占据世界市场的 15%;3C 电池用四氧化三钴材料位居世界市场第二名,占据世界市场的16%以上。公司先后被国家部委授予国家循环经济试点企业、国家循环经济教育示范基地、国家“城市矿产”示范基地、国家绿色工厂、国家技术创新示范企业、国家知识产权示范企业等绿色荣誉称号,先后斩获 2018 年达沃斯“全球循环经济奖”、2020 年“保尔森可持续发展奖——绿色创新奖”,进入世界绿色低碳产业领域的领袖级企业平台,让中国循环经济水平走向世
界,成为中国循环型社会发展和中国绿色发展理念的杰出实践者代表。
二、招聘需求:
对象:2023 届应届毕业生
招聘人数:500 人
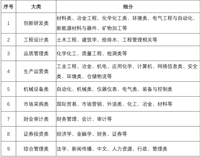
招聘专业:

三、薪资待遇:
1、薪酬福利
(1)月薪
本科生:6000-9000 元(基本薪资)+2000 元(一线津贴)
研究生:8000-13000 元(基本薪资)+3000 元(一线津贴)
博士生(入职):20000 -30000 元(基本薪资)+5000 元(一线津贴)
博士后(入站):20000 元+政府津贴
特别优秀的,可突破上述标准,一事一议。
注:一线津贴是指对从事生产、创新、质量、分析、基建、能源、工程、环保、安全等
生产相关的一线环节的工资外津贴。
(2)年终奖金:
按年度综合考评等级给予 0-8 个月奖金。
(3)根据综合表现有机会享受公司股权激励与三级人才津贴
2、培训机会:
入职后集团统一组织开展为期 1 个月的集中培训、岗位轮训等培训计划,
期间由相应集团、公司高管、资深技术人员带教;
3、人才体系:
公司始终坚持以人为本、拥抱人才的人才管理理念,构建领军人才/优才和骨干三级青年人才的关键人才管理体系;
格林美集团三个“千名”人才培养计划100 名领军人才、100 名创新人物、300 名博士后、500 名优才(高级工程技术与高级管理人才)、千名青年骨干培养计划:1000 名青年骨干、千名产业工匠培养计划:1000 名工匠
4、奖励机制:
表现优异者,按上市公司标准,享受公司股权激励政策。
四、工作地点:
十一省市与海外开心选:深圳/武汉/天津/上海/无锡/泰州/荆门/江西/河南/山西/内蒙/湖南/四川/福建/印尼/南非/欧洲
五、招聘流程: :
邮箱投递简历→ 简历筛选 → 通知考试→ 线上面试 → 双向交流 → 发送录用通知书 → 签订三方协议 → 实习/正式入职。
六、招聘地点
根据疫情防控情况,于全国各大高校进行校园宣讲并现场面谈
七、招聘时间:
2022 年 9 月起
八、联系方式:
联系地址:武汉市新洲区阳逻开发区格林美武汉园区
电话:陶先生 18963945560
电子资料接收邮箱:(邮件主题:应聘-姓名-公司-专业-学历)
wh_hr@gem.com.cn taojiye@gem.com.cn
公司网站:www.gem.com.cn

