公司“工业的脊梁”实践团队入选青年中国行全国
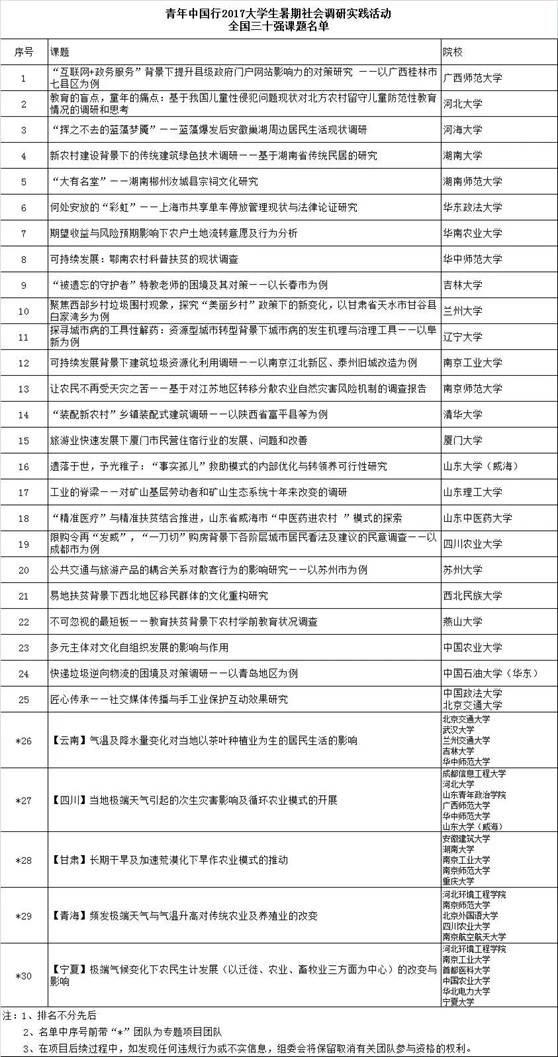
近日,公司bw西汉姆联“工业的脊梁”实践团队所选课题“工业的脊梁—对矿山基层劳动者和矿山生态系统十年来改变的调研”成功入选青年中国行2017老员工暑期社会调研实践活动全国三十强课题,也是公司唯一入选的课题。
“工业的脊梁”实践团队是由bw西汉姆联矿业未来社成员组成的实践团队,矿业未来社是由公司采矿工程系张晓君博士指导,于2017年成立的新生社团。团队所选课题从所学专业知识的角度出发,在“一带一路”绿色发展战略背景下,以矿山基层工人和矿山生态系统的改变为课题,由公司采矿工程系张晓君博士,团总支张倩老师担任指导教师,运用田野调查、深入访谈等方式,对山东省境内山东金岭铁矿、莱芜矿业有限公司、山东鲁碧建材有限公司等矿山企业进行调研,获取矿山基层工人生活现状和矿业生态系统十年来改变的数据,生成调研报告,提交有关部门,反馈社会,以期吸引社会目光,加大对矿山的关注度,为绿色矿山建设提供新的思路和导向。

据悉,青年中国行是由中华青年精英基金会发起的老员工暑期社会调研实践活动,自发起以来,共有内地和香港230多所高校参与,5952支团队报名,400个优秀方案诞生,近110支团队深入调研,逾百万字的报告文集相继出版,是我国最为权威的老员工暑期社会实践活动之一。

